再者,由于会阴部汗腺比较旺盛,阴毛可以起到一定的支撑散热,改善通气改善局部潮湿。
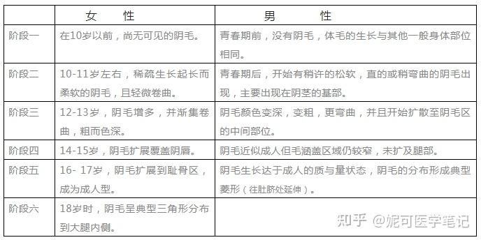
在青春期,随着性腺的发育和激素水平的上升,人体会逐渐产生越来越多的阴毛而生育岁月荷尔蒙水平的变化,也会导致阴毛的数量和质量发生变化。
在青春期的时候,雄雌激素开始分泌,开始长阴毛男性阴毛主要在阴茎根部耻骨区大腿的内侧,女性阴毛生长在阴唇处耻骨区大腿的内侧,形状为倒。
外阴部位毛发主要起到缓冲和保护的作用,下体部位多毛通常属于正常的现象,影响局部毛发增多的原因较多,比如某些系统性疾病,包括肾上腺疾病库。
阴毛具有缓冲垫的作用,性生活过程中可以防止软组织损伤所以期长短并没有太多的临床意义更多解答产后体内的雌激素,孕激。
女人长阴毛的地方为什么鼓起?解答您好,很高兴为您解答问题女人长阴毛的部位一般叫做外阴,尤其是阴阜的部位,它都是突出。
腋下和私处为什么要长体毛呢?1Q人为什么进化到只剩下腋下和私处的体毛呢?好想像我家猫一样长一身光滑的皮毛哦嘤嘤人类的。

那么,人类为什么要长体毛呢?体毛有什么作用?1体毛到底有什么作用?与猩猩等其他哺乳类动物不同,人类皮肤光滑,没有浓密的。
女性为什么会长阴毛? 一般在女性青春发育期,身体都会发生一系列微妙的变化而阴毛的生长是由于卵巢的不断发育,分泌出性激。
解答长阴毛属于正常的生理现象,要考虑是受体内激素影响引起的,与妇科病没有关系保持阴部干燥卫生,经常清洗,去医院妇科。
阴毛里怎么会长出黑痣?解答脑里面长出黑痣,主要观察字的形状以及表面是否光滑,如果表面有皲裂,明显凸出皮肤,这种情况建。
